Projects
Discover the Range of our Capabilities
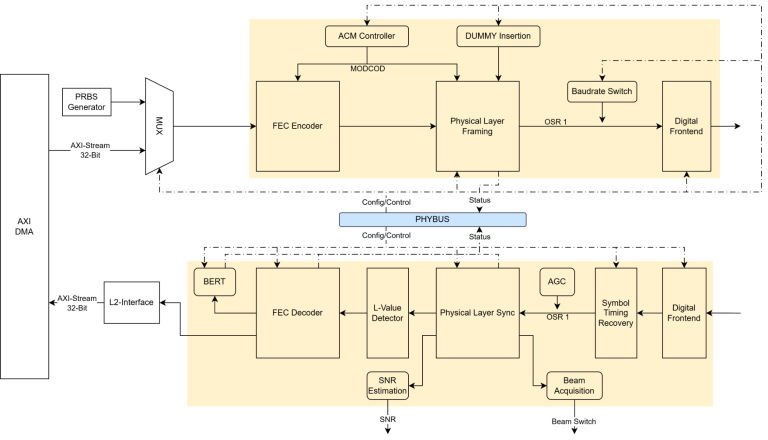
SENDir – Mobile Ad-hoc Sensor Platform for Directed Communication

The Core Challenge
SENDir is a funded R&D project focused on developing a next-generation mobile ad-hoc sensor platform for robust, low-latency, and spectrally efficient communication under dynamic and demanding conditions.
Current radio solutions for mobile sensor networks quickly reach their limits in dynamic, interference-prone, and spectrum-constrained environments. Compact sensor nodes with restricted size, weight, power, and processing capabilities often suffer from limited range, reduced data rates, and poor scalability.
There is a clear gap in the market for an integrated system that combines:
- Directed radio communication
- Adaptive waveforms
- Efficient decentralized network management
- Energy-optimized hardware architecture
Applications such as wildlife tracking, smart farming, environmental monitoring, autonomous mobility, public transport coordination, and logistics require reliable peer-to-peer links between highly mobile nodes — a capability not sufficiently addressed by conventional omnidirectional SDR systems.
The project is supported by the European Regional Development Fund (EFRE), co-funded by the European Union and the Free State of Saxony through the Sächsische Aufbaubank (SAB), and is carried out in cooperation with Talos GmbH as project partner responsible for the development of the SWaP-optimized SDR hardware platform.

Project Objective
The goal of SENDir is to develop a SWaP-optimized (Size, Weight and Power) Software Defined Radio platform combined with a fully adaptive SDR waveform.
The system is specifically designed for:
- Directed peer-to-peer communication
- Electronic beam steering with antenna arrays
- Real-time position tracking and beam alignment
- Distributed coordination in dynamic swarm networks
By enabling spatial separation of links (spatial reuse), the system significantly increases spectral efficiency while maintaining robust performance under changing environmental conditions.

Technical Approach
The project combines hardware and waveform innovation into a tightly integrated system architecture:
Adaptive, Shapeshifter Waveform
The SDR waveform is designed to be dynamically configurable during synthesis and runtime, including:
- Modulation schemes
- Frame structure
- Bandwidth and frequency selection
- Transmit power
- Antenna parameters (phase, amplitude, beam direction)
- ...
The waveform is implemented in SystemVerilog for FPGA deployment. A dedicated code generator creates synthesizable FPGA code, ensuring real-time hardware capability. Runtime adaptation is handled via a dedicated control interface.
Directed Communication & Network Intelligence
The system is explicitly optimized for electronically steerable antenna arrays and mobile peer-to-peer beamforming.
Initial development is simulation-based, including FPGA simulations and synthesis validation. Once the SDR hardware platform becomes available, integration and validation tests will follow.
Hybrid Beamforming Antenna System
The Core Challenge
Integrating Next-Gen RF Technology
Our client required the rapid development and integration of a complex hybrid Active Electronically Scanned Array (AESA) antenna system into a functional, portable demonstrator unit. The central technical difficulty involved the seamless convergence of a proprietary Physical Layer (PHY) burst waveform, high-speed digital signal processing on a Software Defined Radio (SDR) platform (utilizing both FPGA and embedded processor resources), and the highly precise, real-time control of multiple Beamforming Integrated Circuits (ICs). This integration had to culminate in a stable, high-throughput point-to-point (PTP) link.



Comprehensive Technical Mandate
From Concept to Real-Time Operation
Our expert team was responsible for the full-stack technical delivery, spanning the entire system lifecycle from initial research to real-time deployment. Our core contribution began with the Concept Study and Algorithm Design, establishing the fundamental technical approach. We then moved to define and implement the core communication technology, specifically designing the Physical Layer (PHY) Burst Waveform—the essential foundation for reliable, high-speed data transfer. We established the Interface for the User Data Stream to ensure efficient transport of application data. Furthermore, we developed the critical configuration and control logic for the Antenna and Analog Frontend (AFE) Config & Control. A key achievement was the implementation of sophisticated Real-Time Beam Management, crucial for maintaining connectivity in dynamic environments. Finally, our expertise ensured performance through High Bandwidth, High-Speed Digital Signal Processing (DSP), utilizing highly optimized hardware-accelerated algorithms to meet the demanding throughput requirements.
LEO Satellite Communication Payload
The Core Challenge
High-Speed, High-Reliability LEO Link
The requirement was to integrate a standardized high-efficiency communication link (based on the DVB-S2 Physical Layer) into a Low Earth Orbit (LEO) payload platform. The central technical challenge was mitigating the extreme and rapidly changing Doppler shift inherent to LEO orbits. This shift severely degrades signal integrity and synchronization, demanding a robust, real-time solution within both the transmitter (ground segment) and the receiver (onboard payload).


Technical Mandate Detail
Integrating and Mitigating Doppler Effects
Our team specialized in adapting the standardized communication protocol to the demanding LEO environment. Our primary technical contributions included the successful implementation and verification of the full DVB-S2 Physical Layer (PHY) for both the transmitter (Tx) and the receiver (Rx) chains, ensuring high spectral efficiency and data throughput compliant with global standards. Crucially, we developed and embedded a sophisticated Doppler Pre-Compensation algorithm within the Tx chain. This mechanism accurately predicts and pre-applies the required frequency shift to the transmitted signal, significantly minimizing the effective frequency error upon arrival at the LEO satellite. Concurrently, we implemented a high-precision, closed-loop Doppler Compensation module within the Rx chain on the payload itself. This function continuously tracks and corrects the residual frequency offset, guaranteeing signal lock and synchronization under maximum orbital velocity changes. Finally, we ensured the integrated solution met all stringent environmental, power, and size constraints typical for deployment within a resource-limited LEO satellite platform.
Advanced LEO Mission Planning & SIGINT Analysis
The Core Challenge
Optimizing Coverage and Analyzing Data Reliability
The client required precise mission planning and validation for a Low Earth Orbit (LEO) satellite platform operating within the Signal Intelligence (SIGINT) domain. The primary challenge was twofold: accurately simulating the satellite's overflight trajectory, combined with the precise coverage of its radar beams over a defined target area, and conducting a robust statistical analysis of the resulting Link Budgets to assess the reliability and feasibility of target acquisition and data collection.


Our Consulting Solution
Simulation, Modeling, and Statistical analysis
Our team provided specialized consulting services focusing on simulation, modeling, and data integrity.
Our primary responsibilities and achievements included:
LEO Overflight Simulation: We developed and executed detailed Overflight Simulations for the LEO satellite, modeling its precise orbital mechanics relative to specific target areas. This simulation was integrated with the Radar Beam Characteristics to accurately map the ground coverage footprint over the mission duration.
Link Budget Modeling: We created sophisticated models to calculate the Link Budgets for the SIGINT mission, taking into account factors like atmospheric loss, signal propagation, and antenna gain across the dynamic LEO-to-Ground link.
Statistical Analysis: We performed Statistical Analysis on the modeled Link Budgets, using advanced methods to quantify the probability of successful target signal acquisition. This evaluation provided key performance indicators regarding data reliability and mission success rates under various operational scenarios.
Ultra High-Speed DIFI Interface Implementation
The Core Challenge
High-Throughput Standardization in HDL
The Digital IF Interoperability (DIFI) standard is a simple, open, and interoperable specification based on VITA 49.2, designed for the transport of digitized RF and IF signals together with associated metadata over IP-based networks. By defining a standardized packet structure and metadata model, DIFI enables vendor-independent interoperability between signal sources, processing units, and sinks. The standard is primarily applied in SatCom systems, where high data rates, low latency, and flexible signal routing are essential.
The objective was the low-latency implementation of the Digital IF (DIFI) Standard within Hardware Description Language (HDL) for an application demanding an unprecedented data throughput of 500 GB/s. The key challenge involved realizing a standard compliant Source and Sink Interface capable of handling this extreme data rate while ensuring the interface remains adaptive to varying data structures, stream sizes, and potentially changing network conditions—all within the highly efficient, parallel environment of an FPGA.
The Project Impact
Standardized, Scalable, and Future-Proof Transport
The implementation provided the client with a standardized, highly performant, and future-proof digital transport layer. The success of the 500 GB/s throughput validation established a new benchmark for high-speed standardized IF transport in their systems. The adaptive nature of the HDL core significantly reduced integration complexity for subsequent hardware generations and ensured the system's longevity by allowing rapid configuration changes in the field.


Our Solution
DIFI Standard Implementation and Adaptive Design
Our expert team successfully developed the full DIFI transport layer implementation in VHDL/Verilog, tailored for ultra-high-speed processing . Key achievements included:
DIFI Protocol Implementation: Complete and verified implementation of the DIFI Standard for both the Source (Tx) and Sink (Rx) functionalities, ensuring full compatibility with the VITA 49.2 metadata and transport mechanisms.
Ultra High-Speed Design (500 GB/s): Architecting the HDL logic to support a sustained data rate of 500 Gigabytes per second (GB/s). This required advanced pipelining, parallel processing structures, and efficient clock domain crossing techniques to meet the aggressive timing constraints.
Adaptive Interface Core: Designing the core logic to be adaptive, allowing dynamic configuration and management of the digital IF data streams, metadata insertion, and control handling based on external parameters without requiring hardware re-synthesis. This provides maximum flexibility for handling different digital downconverter (DDC) configurations and varying signal bandwidths.
Source/Sink Verification: Rigorous verification methodologies were employed to validate the integrity and compliance of the DIFI metadata fields and the flawless transport of the high-throughput digital IF data packets between the Source and Sink entities.
R&D Project: Ultra fast Nullsteering Algorithm
The Core Challenge
Real-Time Interference Mitigation
The client sought to equip an existing Active Electronically Scanned Array (AESA) antenna system and its associated waveform with advanced Null-Steering capabilities. The primary objective was to develop and validate a highly effective, yet computationally efficient, algorithm for adaptive interference suppression. This required moving beyond conventional, resource-intensive methods to ensure the real-time positioning of nulls (zero-response areas) in the antenna's radiation pattern toward unwanted signal directions.
The Project Impact
High-Efficiency, Adaptive Interference Suppression
This research project provided the client with a validated, next-generation adaptive antenna solution. By successfully developing a faster, more efficient Null-Steering Algorithm, we delivered the essential technical foundation for the AESA system to maintain high-fidelity communication and target tracking even in heavily contested and high-interference environments. The detailed report and simulation results de-risked future system deployment and significantly accelerated the client's timeline for fielding enhanced electronic protection capabilities.

Our Solution
Innovative Algorithm Design and Comprehensive Validation
Our solution successfully addressed the need for real-time interference mitigation by undertaking a full-cycle research and development effort. This began with establishing a rigorous mathematical model of the complex antenna array configuration and defining the application environment, including the precise characteristics of both the desired and interfering signals. We then tackled the core challenge by designing an innovative, computationally lightweight Null-Steering Algorithm that overcomes the limitations of traditional, resource-intensive methods. After defining procedures for data preprocessing and array weight calculation, we moved to validation. This comprehensive testing process involved first simulating the algorithm with synthetic data to verify its performance and then conducting rigorous testing against estimations of real measurement data. This crucial final step allowed us to fine-tune the antenna parameters and conclusively validate the algorithm's effectiveness in providing robust, adaptive interference suppression in a real-world operational context.
Directional Data Link
The Core Challenge
Enabling Spatial Reuse in Standard MIMO Radio
The objective was to integrate a standard MIMO Radio (operating typically at Layer 3) into a Remote Carrier platform and equip it with a Directional Sector Antenna Array to achieve 4Pi coverage. The significant technical challenge was teaching the Layer 3 radio to utilize Spatial Reuse—a technique critical for high-capacity directional links—which fundamentally alters assumptions made by the standard Layer 2 (MAC) and Layer 3 (Network) protocols, particularly concerning medium access and positional awareness. This required a paradigm shift from omnidirectional broadcast to highly focused directional links.
The Project Impact
High-Throughput Directional Networking
The solution transformed a standard omnidirectional MIMO radio into a highly adaptable, directional system capable of Spatial Reuse. This resulted in a massive increase in spectral efficiency and network capacity, as the same frequency could be reused simultaneously in different spatial sectors. The custom Layer 2/3 implementation successfully managed the complex directional dependencies, providing the Remote Carrier with a robust, high-throughput directional communication capability essential for high-density and demanding mobile applications.

Our Solution
Bypassing the OSI Stack and Implementing Custom Layers
We successfully engineered a solution by strategically bypassing the native Layer 2 and Layer 3 functionality of the standard MIMO radio. This turned the complex radio unit into what the rest of the network perceives as simple Point-to-Point (PTP) Connections. Key implementation steps included:
Custom Layer 2/3 Implementation: We developed and integrated an entirely proprietary Layer 2 and Layer 3 stack that handles the directional complexities.
Positional Awareness and Beam Tracking: Implementation of a core Positional Determination module and Beam Tracking logic to align the directional antennas accurately.
Directional Network Coordination: The custom stack handles the Direction-Dependent Network Coordination, including the highly complex Medium Access Control (MAC) protocol, which now factors in antenna pointing and interference management through spatial separation.
Tx/Rx Management and Routing: The new layers manage precise Rx/Tx Steuerung (Control) and handle the Routing of Data Packets based on the current directional link status, fully exploiting the spatial reuse capability of the sector antenna array.
Join Our Team
With us, you’ll find flexibility, creative freedom, and an open team culture — the best conditions for your personal growth and professional development. Bring your ideas to the table and help us develop innovative solutions for the secure communication of tomorrow!
